2025年度も多くのこどもたちや保護者に出会い、関わらせていただき、信頼を寄せていただいたことに感謝すると共に一層身の引き締まる一年となりました。
たくさんの皆様にご支援いただき少しづつですが、目の前の困っているこどもと困っている保護者に寄り添い、元気になるための伴走者として2025年度も1年間活動を続けることができたことに感謝しています。
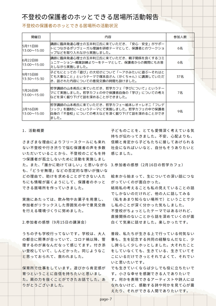
※この報告書は福祉医療機構の助成金を利用してこどもの居場所事業(プレーパーク)、無料塾事業、こども哲学カフェ事業、不登校の保護者のホッとできる居場所事業の活動報告のために作成しています。
2025年度で福祉医療機構の助成金で活動をさせていただいて4年目となりました。この事業をする中で、助成先からは多くのサポートやアドバイス、それから勉強会も開いていただき、地域に根差したNPOとしての組織基盤の構築、事業運営のノウハウ、資金調達などについても学ばせていただきました。
これからも地域のために精一杯動いて、こどもたちの未来の希望の光を増やしていきたいと思っています。
また今回の事業で、こどもの居場所や保護者の居場所などを他団体のネットワークとも連携して展開することで、「ゆるい繋がり」を無理なく継続できる井戸端会議的な保護者ネットワークが自然発生的に広がることがとても大切だと実感しました。信頼できる人から信頼できる仲間へ情報が流れる仕組み。焦らずじっくりこどもと向き合える時間の大切さ。SNSなどの情報などに翻弄されることなく、地域の子どもたちを地域で見守っていく仕組みをこれからも模索し続けていこうと思います。
今後とも皆様のご指導、ご協力、そして温かいご支援を賜りますよう、よろしくお願い申し上げます。
NPO法人みんなダイスキ松山冒険遊び場
山本良子






